I'm installing a large antenna on the side of my house opposite the electrical service entrance. The antenna must be grounded, by nature of its design. For lightning protection, it's important that the radios connected to the antenna have a single point ground.
Where the antenna feedline enters the house, it does so though a copper bulkhead, attached to a system of three ground rods by 2.5" copper strap.
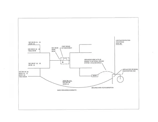
If I naively plug the radio into the wall, I have this situation:
The problem here is with a nearby strike there will be a large voltage gradient between the two grounds. That voltage appears across the radio, and things go boom.
In professional installations the building is designed so the electrical service and the antenna feedline enter at the same point. Unfortunately that's not really an option for me: the electrical service enters at the opposite side of the house.
What I'd like to do is install an outdoor subpanel at that single point ground such that every wire going to the radio is grounded at just one point. This way there can exist no voltage across the radio.
I've ordered a QO2175SB Surgebreaker surge protective device along with an outdoor box for it to go in. The radio equipment isn't anything huge, and so doesn't require an additional circuit besides the wall outlet that's already there.
I'm a bit unclear how to install the subpanel in a way which both protects the radio and is safe and code compliant. I've read ground and neutral should not be connected at a subpanel. However, if neutral is not connected to ground at the subpanel, what's limiting the surge voltage on neutral relative to ground? Sure there's the wire bonding the two grounds, but with a fast current pulse like lightning the inductance of that connection renders it ineffective.


