TELEGRAPH (see 26.510[1]).—Apart from the advances in Wireless Telegraphy (see Wireless) and Cable Telegraphy (see Submarine Cable Telegraphy), progress since 1910 has been seen in various technical directions. The developments in the United Kingdom and in the United States in some respects have differed, and this article therefore considers them in two sections which differentiate not only certain technical and commercial aspects of the subject but also certain distinctive points of view.
United Kingdom
One of the most important developments in type-printing telegraphy is the adaptation of the Baudot for duplex working by A. C. Booth in 1905. This forms the basis 9f all modern multiplex systems, and has led to a great increase in the output and flexibility of such systems with a consequent considerable extension of their use.

Fig. 1.
Booth-Baudot. The underlying principle of the Booth-Baudot will be understood by reference to fig. 1. It will be seen that the outgoing signals from the sending rings of the distributor at the home station divide differentially at the line relay and therefore do not affect the receiving apparatus which is connected in the local circuit via the receiving rings of the distributor. Installations of double, triple, quadruple, quintuple, and sextuple duplex have given excellent results in the British Post Office service during a number of years. The method of driving the mechanism of the Baudot distributors and receivers has been changed from weight driven gear, to electric motor drive. In the case of the receivers, a small series motor with belt drive is used, while the distributors are driven by the La Cour phonic motor. In both cases a considerable saving is obtained in first cost and maintenance expenses with the advantages of more satisfactory working and greater facility in changing apparatus when necessary.
The Carpentier method of automatic transmission on Baudot circuits has recently been reintroduced in the British Post Office, but with several important improvements.
In offices where a large number of keyboard perforators are used, each having its own particular lay-out, the change from one instrument to another caused serious difficulty from an operating standpoint. This difficulty was much felt with the original Carpentier keyboard, in which, owing to the exigencies of the Baudot code, the keys for the numerals were spread over the keyboard instead of being arranged on the first row of letter keys as in most typewriters. Carpentier sought to minimize this difficulty by adding an extra row of keys for the numerals, and a similar arrangement was adopted in the Morse keyboard perforators such as the Gell and the Kleinschmidt.
Messrs. A. C. Booth and A. S. Willmott have now invented a device which enables the keyboard for any type of machine telegraph, whatever the code used, to be arranged exactly as in a typewriter, thus allowing the numerals to be placed in their standard positions without the extra row of keys.
The Booth-Willmott-Baudot keyboard perforator punches the 5-unit code transversely on a paper tape which is of the same size as that used in the Murray and Western Electric instrument (see hereafter), enabling the transmitters of either of these installations to be used in conjunction with it. Switches are provided on the instrument tables so that any particular arm of the multiplex may be worked automatically from a transmitter fed by a Booth-Willmott perforator or by direct-sending from an ordinary Baudot keyboard sender at will.
References. A. C. Booth, “Telegraph Keyboard Perforators,” I.P.O.E.E. Journal (vol. xiv., p. 72); A. C. Booth, The Baudot Printing Telegraph System (1907), I.P.O.E.E. paper; H. W. Pendry, The Baudot Printing Telegraph System; A. C. Booth, “The Baudot Duplexed,” I.P.O.E.E. Journal (vol. iii., p. 336); A. C. Booth, “Progress of Baudot System,” I.P.O.E.E. Journal (vol. vi., p. 324); “Duplex Baudot Tests,” I.P.O.E.E. Journal (vol. viii., p. 11); E. Montoriol, “Baudot System in France,” I.P.O.E.E. Journal (vol. x., p. 25); E. Lakey, “Progress of Baudot Duplex,” I.P.O.E.E. Journal (vol. xii., p. 216); Post Office Technical Pamphlet for Workmen, B6.
Murray Multiplex.—The difficulty experienced by Baudot operators in manipulating accurately the direct-sending keyboards in time with the cadence signal at speeds much in excess of 30 words per minute led Murray to adopt the Carpentier method of automatic transmission in his multiplex system. The main features of the Booth-Baudot system are utilized, but the operators perform on perforators which have keyboards similar to that of an ordinary typewriter and do not have to keep in time with a cadence signal. Each key of the perforator, when depressed, perforates in a paper tape, a particular combination of holes in accordance with the arrangement of the five-unit code adopted by Murray. The tape thus prepared has its perforations across the slip and not longitudinally as in the case of the Murray automatic system, the use of which has been abandoned, so that a great saving in the cost of paper results.

Fig. 2.
Fig. 2 shows a portion of the Murray multiplex transmitting tape perforated to represent the word “telegraph.” From the perforator, the tape passes directly into an automatic transmitter, which has five selecting needles, each controlling a contact lever resting normally against a bus-bar connected to the spacing pole of the line battery. When a needle passes into a hole in the tape the corresponding contact lever moves over and makes contact with a bus-bar connected to the marking pole of the line battery. The positions of the contact levers are therefore determined by the perforations in the tape and as each lever is connected to its own particular segment on the sending ring of the distributor, the signals representing a character are sent out to line, one after the other, as the brushes pass over the segments. Immediately the brushes have passed over the last of the segments allocated to a particular transmitter a current impulse is sent from another ring of the distributor through a “cadence” electromagnet in the transmitter, which when operated withdraws the selecting needles that have entered perforations and propels the tape forward sufficiently to bring the next group of perforations into position above the selecting needles. Provision is made for preventing mutilation of the paper tape when the transmitter overtakes the perforator, by arranging for the tightening of the tape to actuate a lever situated between the two instruments. When the lever is pulled down the armature of the cadence electromagnet is prevented from moving. As soon as the tape slackens the lever rises and transmission is continued. For the reception of signals Page printers are employed somewhat similar to those which were used in the Murray automatic system, but differing from them in that the five selecting combs, which determine the letter to be printed, are positioned by electromagnets instead of by a perforated tape. The normal speed of working of each arm of the Murray multiplex is 40 words per minute, although speeds in excess of this may be attained.
References.—D. Murray, Practical Aspects of Printing Telegraphy, I.E.E. Paper (1911); latest edition of Herberts Telegraphy; Post Office Technical Pamphlet for Workmen, B7.
The Western Electric Multiplex.—This system is also based on the Booth-Baudot duplex and came into use in 1914. The adoption of a method of correction from the actual working signals themselves, instead of utilizing special correcting signals as in the Baudot and Murray systems, results in a saving of line time and therefore gives a greater output on difficult lines.
The transmitters and perforators are the modern developments of Carpentier's but the printer used types the message in page form instead of on a paper tape as in the Baudot system, from a type wheel which rotates from character to character as may be required. This printer has not given entirely satisfactory results, and is being superseded by one in which type bars are used in place of a type drum and the paper is kept central instead of being moved sidewise to and fro. The phonic wheel distributors are driven by electrically vibrated tuning-forks, which possess an advantage over vibrating-reeds in that they may be placed on the instrument table instead of being fixed to a steady support as is required in the case of reeds.
The Kleinschmidt Electric Co. of New York have recently designed a very compact column printer which may be used on Western Electric multiplex circuits. As in the Murray printer, there are five selecting combs which are operated by electromagnets. When the combs have been positioned, during the reception of a character, certain slots in the combs are thereby brought into alignment allowing a pull-bar attached to one extremity of the required type-bar lever to fall into them. Directly after the combs have been moved and the type-bar lever selected, a contact is closed mechanically, completing a circuit through a printing magnet which, when it operates, causes the selected pull-bar to be impelled forward, thus projecting the free end of the corresponding type-bar lever against an ink ribbon and printing the required character as in a typewriter.
References.—P. M. Rainey, “A New Printing Telegraph System,” Electrical World (April 3 1915); The Western Union Multiplex System; (Pamphlet printed by Telegraph and Telephone Age); A. H. Roberts, “A New Type Printing Telegraph System,” I.P.O.E.E. Journal (vol. viii., p. 193); Post Office Technical Pamphlet for Workmen, B7.
The Siemens Automatic System.—The original Siemens automatic system used an 11-unit code actuating a receiver which printed the incoming signals in Roman characters on photographic paper. The preparations required for the received slips, which had to be developed chemically, impaired its usefulness for actual traffic, and the system was superseded in 1912 by one using a 5-unit code and a revolving type-wheel. The latter is now extensively used in Germany and to a limited extent in other countries.
As in the case of the Creed and other automatic systems there are several perforating operators and one transmitting operator at the sending station. The prepared tape from the keyboard perforators is passed through the transmitter over five selecting needles, controlling their upward movement and determining the polarity of the current impulses sent to line during each revolution of a brush over the five segments of a distributor. The sending distributor brush arm is driven by a shunt wound motor whose speed is kept steady by means of a heavy flywheel mounted on the spindle. Unison with the brush arm of the receiving distributor at the distant station is maintained by the actual working signals. The receiving and translating arrangements of the receiver are almost entirely electrical, and printing is effected by the discharge of a condenser through an electromagnet, the armature of which presses momentarily a paper tape against a revolving type-wheel. This tape is afterwards pasted on ordinary message forms as in the Baudot system. In addition to the printing tape, the incoming signals can also actuate a keyboard perforator to provide a perforated tape for retransmission purposes. The system may be worked either simplex or duplex and is capable of giving a maximum speed of 166 words per minute in each direction.
References.—Herberts Telegraphy (latest ed.); Post Office Technical Pamphlet for Workmen, B7. “The Siemens Automatic Fast-Speed Printing Telegraph,” Electrician (July 11 1913).
The Morkrum Teletype.—This is a single-line system of printing telegraphy which has been recently developed by the Morkrum Co. of Chicago, U.S.A. It may be duplexed, and is suitable for short lines over which the traffic is not very heavy.
The apparatus comprises two units, a keyboard transmitter, and a printer, which are mounted on one base to form a very compact combined sending and receiving instrument. The keyboard is arranged as for a standard typewriter, and is a direct-sending instrument the keys of which when operated allow a camshaft to revolve opening and closing the line circuit according to the 5-unit code. Starting and stopping impulses are sent over the line to start and stop the selecting mechanism of the printer so that from transmission point of view the system has actually a 7-unit code. A feature of the system is the controlling and selecting mechanism of the printer, which is an ingenious combination of the Hughes and Baudot printers. The received message is printed on tape in exactly the same way as in the Baudot printer and afterwards gummed on ordinary message forms.
The maximum speed of operation of the keyboard is limited to 45 words per minute and a device is provided which is actuated when this speed is exceeded and prevents the keys being depressed too rapidly.
The Creed System.—One of the principal drawbacks to the original Creed system was the use of compressed air for working the apparatus, which in a large number of offices necessitated the installation of a special pneumatic plant. Moreover, the pneumatic Creed printer had a maximum speed of only 120 words per minute, so that on lines where the working speed was much in excess of this figure it was necessary to install two printers in order to deal expeditiously with the traffic. The latest Creed instruments, however, have been designed to work electrically; they are much simpler in their construction and give speeds up to 200 words per minute.
For the preparation of the transmitting tapes, Gell and Kleinschmidt perforators are generally used, each of which has a keyboard similar to that of an ordinary typewriter. The depression of a key selects, through a system of levers, the punches required to perforate the holes in the tape for the corresponding signal, and closes a circuit through an electromagnet, the armature of which forces the selected punches through the paper tape. As these perforators prepare Wheatstone slip their mechanism is necessarily much more complicated than that of keyboard perforators designed for a 5-unit code, in which all letters are of the same length, because in the former a differential feed varying from two-tenths of an inch to over one inch is required owing to the varying length of the letters. These machines will work as fast as a typewriter, but 80 words per minute is regarded as the limit for practical purposes.
References.—E. Lack, “The Creed Telegraph System,” I.P.O.E.E. Journal (vol. vi., p. 249); “Description of New Creed Apparatus,” Electrician (Jan. 21 1921, vol. lxxxvi., No. 4, p. 105); Post Office Technical Pamphlet for Workmen, B3.
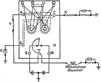
Gulstad Relay.—In 1898 Gulstad of Copenhagen invented a modified form of polarized relay, known as a vibrating relay, the use of which has enabled much greater speeds of working to be attained on underground and submarine circuits, and in some cases allowed repeaters to be dispensed with. In general construction it is similar to the British Post Office standard relay, but, in addition to the usual line coils, has two extra windings on the same cores. These windings are connected to a local battery in such a manner that the relay tongue is caused to vibrate between the contact points, when the current through the line coils is insufficient to maintain it on either of the contacts.
The principle of the relay may be understood by referring to fig. 3. It will be seen that the ends of the local windings are joined to terminals B and C and their centre to terminal A, which is joined through an adjustable resistance Y to the relay tongue. This resistance is for regulating the local current and keeping it below the value of the steady current through the line coils. Terminal B is connected to earth through a condenser K, while C has a resistance coil X in its earth lead.
Assuming that there is no current in the line coils and that the relay tongue has just reached the marking contact, there will then be a momentary rush of current through the winding AB to charge the condenser K, in a direction to keep the tongue to the marking side, thus preventing any tendency of the tongue to rebound. This charging current dies away rapidly, however, and directly its strength falls below the steady current flowing through the winding AC, the preponderance of the latter causes the tongue to move toward the spacing contact. Immediately the tongue leaves the marking contact, the condenser K discharges through both windings BA and AC in such a direction as to accelerate the movement of the tongue, so that its transit time from one contact to the other is thereby lessened.

Fig. 3.
When the tongue reaches the opposite contact the condenser K is again charged, but this time from the other pole of the battery; a similar cycle of effects therefore takes place on that side and the tongue moves in the reverse direction. In this manner the relay tongue is kept vibrating, at a speed depending on the values given to the condenser and resistance. In practice the adjustments are such that the rate of vibration of the tongue under the control of the local current is approximately equal to the rate at which the transmitter at the distant station sends reversals at working speed. When this obtains, the signals passing through the line coils merely determine the length of time that the tongue remains in contact with either stop, its movement therefrom being effected by the local current through the local windings as soon as the strength of the line current falls below that of the local current in the coil AC. It is this effect combined with the action of the condenser in lessening the time of transit of the tongue, that enables a higher speed of working to be attained on long and difficult circuits than if ordinary polarized relays were used.
In the original Gulstad relay the line coils were not differentially wound; it could be used, therefore, only on Bridge duplex or simplex circuits. To utilize the advantages of the Gulstad principal on differential duplex circuits, the British Post Office has modified the Post Office standard relay, by adding extra windings and terminals. This modified instrument is known as a “G” relay and is equally suitable for differential or bridge duplex working. The internal and external connexions of this relay are shown in fig. 4, in which the dotted lines indicate the extra coils. For the correct reception of the incoming signals a Wheatstone receiver is connected to the relay tongue.
References.—E. Lack, “The Gulstad Relay,” I.P.O.E.E. Journal (vol. vii., p. 183); Electrical Review (June 1898 and Aug. 1902); Herberts Telegraphy (latest ed.) ; E. Lack, “Post Office Standard Relay ‘G’,” I.P.O.E.E. Journal (vol. x., p. 34).
Tele-photographic Systems.—In 1909 T. Thorne Baker read a paper before the Royal Institution in London describing his “telectrograph” process of transmitting pictures over long distances. The method, which was used on a large scale by the Daily Mirror between London and Paris, is based upon the Bakewell copying telegraph.

Fig. 4.
Synchronously rotating metallic drums, driven by electric motors, are employed one at each end of the telegraph line over which it is desired to transmit, say, a picture. A half-tone photograph of the picture is first printed upon thin sheet lead and subjected to a process which breaks up the photograph into a number of dotted lines printed in fish glue. This record is fixed round the transmitting drum, which is traversed spirally by an iridium stylus. The contact of the latter with the lead is interrupted every time one of the fish glue dotted lines comes beneath it, for duration depending upon the width of the line. The lead sheet is connected to the line, so that the transmitting instrument sends a series of electric currents whose periods of duration are determined by the width of the lines composing the photograph. At the receiving station, the rotating drum carries a piece of absorbent paper impregnated with a colourless solution, which turns black or brown when decomposed by an electric current. Every brief current through the paper causes a mark to appear, having a width depending on the duration of the current. The arriving currents are therefore arranged to pass through a platinum stylus under which the receiving drum rotates, then through the moistened paper resulting in the production of a number of marks on the paper due to chemical decomposition. These marks gradually combine to produce the picture at the transmitting station.
References.—T. Thorne Baker, “Telegraphy of Photographs, Wireless and by Wire,” Royal Institution Proc. 1908-10, vol. xix.
Foss and Petersen Method.—In this system a high frequency generator capable of producing sparks is used at the receiving station. The sparks so produced are capable of puncturing a paper wrapped round a metal drum which rotates in unison with a similar drum at the sending station.
The line wire is arranged so that when the sending end is connected to earth the generator is partly short-circuited, thus suppressing the sparking. At the sending end the shunting of the generator is effected by means of a contact pin passing over a cylinder on which the writing or illustrations are inscribed in insulating ink so that the shunt circuit is cut out each time the pin passes part of the writing (see Patent Specification No. 105,914, 1917). (W. No.)
United States
Technical developments made after 1910 practically revolutionized telegraphy as practised in the United States. These include printing-telegraph arrangements applied to telephone as well as to telegraph circuits, simultaneous telephone and telegraph operation for long small-gauge cable circuits, and the use of alternating currents with resonant circuits in the so-called carrier systems for multiplexing wire conductors.
Radical changes were also made in the arrangements for and the methods of handling telegrams in large offices. Belt conveyers, typewriters, pneumatic tubes, automatic time-stamps and other labour-saving devices came to be used to a large extent. About 75% of all telegrams handled by the Western Union Telegraph Co. over trunk circuits in 1921 were transmitted and received by printing-telegraph apparatus. The introduction of machine telegraphy took place after 1910.
Progress can be divided into two general classes: (1) that relating to terminal equipment, such as printers; and (2) that relating to the methods of working lines.
Printing Telegraphy
(a) Multiplex System.—The multiplex system giving double-duplex, triple-duplex and quadruple-duplex service, as applied in America, was that developed jointly by the Western Electric Co. and the Western Union Telegraph Co. It uses the Baudot code and a system of speed correction for rotating distributors in which correcting impulses are generated from the character signals, thus saving line time.

Fig. 5.—Simplified Terminal Circuit of Multiplex Printer System.
The fundamental features of one arrangement for quadruple-duplex operation are shown in fig. 5. The sending, receiving and correcting rings are parts of a distributor driven by a La Cour or phonic-wheel motor. The common sending ring is connected to the midpoint of a differentially wound line relay and the common receiving ring to the armature of a printing relay included in the local circuit of the line relay. This local circuit also includes an impulse relay, so arranged that short-current impulses are sent to the common ring of the set of correcting rings when the line relay armature moves from one contact to the other. These impulses come at intervals determined by the signals transmitted by the distant station. There are twice as many correcting segments as sending segments, and these are alternately connected to the windings of a correcting relay. One distributor on a circuit sets the speed for the other and if the corrected distributor is running too fast, the operation of the correcting relay causes the driving fork for its motor to be retarded in its rate of vibration. If, on the other hand, the distributor is running too slowly, the fork is accelerated. It is essential to secure correcting impulses when all printing channels are idle. This is done by reversing the polarity of the marking signals of one or more channels. Various types of printer units have been successfully used with this system. Speeds as high as 50 to 60 six-character words per minute per channel are maintained by operators. The multiplex printer system has thus greatly increased operators' loads as well as the number of telegraph channels which can be obtained from each line circuit. Means have been developed for economically extending the single channels of a multiplex-printer system from the multiplex terminal station to branch offices.

Fig. 6.—Circuit of Start-Stop Printer System.
(b) Start-Stop Printer Systems.—Successful systems giving single-channel working, or two-channel working when operated duplex, have been developed for inter-communicating purposes among a group of stations. These systems have been used to a considerable extent with telegraph circuits obtained from telephone circuits.

Fig. 7.—Selecting Circuit of Cipher System.
One of these systems employing motor-driven distributors at each station is shown in fig. 6. The sending distributor at one station and the receiving distributor at the other are indicated in detail. The distributor brush arms driven through a friction clutch are normally held stationary by a latch and make one rotation for each character transmitted or received. A start impulse, usually the opening of the line circuit for a brief interval, releases the receiving start latches so that all receiving distributors start rotating. The five impulses of the Baudot code which follow the start impulse are distributed properly to the selecting magnets or elements of a printer by the receiving distributors if their speeds coincide approximately with that of the sending distributor. Close synchronism is not required since all distributors are stopped and caused to start from the same initial position for each character.

Fig. 8.—Terminal Arrangement for Metallic Telegraph Cable Circuit.
An important feature is the method by which any receiving station can interrupt the sending station and obtain control of the circuit. As shown, this is accomplished if the line circuit is interrupted by the break key during the time the sending brush is passing over the sixth segment when a break relay at the sending station will be energized to open the circuit of the magnet controlling the latch. The release key will then have to be operated to permit further sending. This printing system has been used to a considerable extent for news distribution, where in many cases a number of sending and receiving stations are connected to one circuit and means must be provided to allow any station to obtain control of the circuit. Keyboard arrangements which may be used for perforating tape or for sending directly to the line have been developed and found very satisfactory for this kind of service. The Western Electric type-bar printer has been found very satisfactory for news service. This is provided with a stationary paper platen and a moving type-bar basket. Books containing carbon paper for making a large number of copies and forms holding wax stencil sheets may be readily inserted into the machine. Means are provided for adjusting the strength of the blow of the type bars so that one to twenty copies can be secured.
(c) Cipher Printing System.—A. printing system for rapidly ciphering and deciphering telegraph messages has been developed. It is thought that cipher messages prepared by this system are absolutely unbreakable. It was successfully applied by the U.S. Army Signal Corps during the war and tests made indicate that messages can be ciphered and deciphered by this means with greater accuracy and many times faster than by other methods.

Fig. 9.—Polar Relay for Cable Telegraph System.
This system was developed by the engineers of the American Telephone and Telegraph Company. Its principles are illustrated in fig. 7. A message prepared in perforated tape form by the ordinary printer perforator passes through transmitter A. This would ordinarily control the selecting magnets of a printer or an automatic perforator. Key tapes B and C, however, passing through ordinary tape transmitters, control relays which interfere with the normal operation of the selecting magnets so that the resultant selection for any character of the message may be any one of the characters of the Baudot code. The characters of the key tapes are selected at random and B is one unit less in length than C. All tapes are stepped in unison. Repetition in the resultant key will not occur until B has revolved 1,000 times. The proper starting position of the key tapes B and C for any message may be indicated by six characters which may be ciphered by an additional key. In deciphering the cipher message tape is placed in transmitter A and the characters combined with the proper key to obtain the original message.
Methods of Working Lines
(a) Simultaneous Telephone and Telegraph Working.—Considerable advance has been made in the technical knowledge of simultaneous telephone and telegraph operation of line circuits. Hand telegraph systems and single-channel printer systems usually operate at dot speeds of 10 to 25 per second and it has been found that in order to secure satisfactory service it is necessary to design line systems to transmit a frequency band of about 100 cycles per second. Since telephone frequencies range from about 250 to about 2,500 cycles per second, it is possible to secure satisfactory telegraph operation from telephone circuits by using frequencies below the lowest telephone frequencies and frequencies above highest telephone frequencies. More than 600,000 m. of telegraph circuits are obtained from telephone circuits in the United States.

Fig. 10.—Diagram of Polar Relay for Cable Telegraph System.
(b) Metallic Telegraph System.—The increase in knowledge of the
fundamental requirements of simultaneous telephone and telegraph
operation has enabled a telegraph system to be developed for operation
over long small-gauge telephone cable circuits. This system is
arranged for metallic circuit working using a relay operating with
a current of approximately 2 milliamperes. The general circuit
arrangements of this system are shown in fig. 8. The cable circuit
is divided by a composite set or filter into two branches, one for the
telephone and the other for the telegraph, the telegraph branch
absorbing frequencies below the telephone interval. All metallic
lines in a single office are supplied from a common battery. The type
of polar relay selected for this circuit is shown in fig. 9 and the
magnetic principle illustrated in fig. 10. The relay is provided
with a Gulstad vibrating circuit and the armature, a reed, is the
cross piece of a magnetic bridge. The line windings surround the
armature, and a current in one direction causes the armature to move
toward one pole while a current in the opposite direction causes it to
reverse its motion. Chatter at the contacts is practically prevented
by cushioning contact springs attached to the armature. This
system has been designed for cables containing as many as 300 working
circuits. A telegraph repeater is shown in fig. 11. The
simultaneous operation of telephone and telegraph circuits has been
carefully worked out in connexion with the design of long interurban
cables and the equipment used in connexion with them.
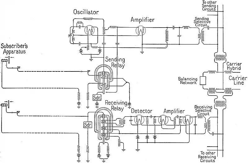
(c) Carrier Current Multiplex System.—One of the most interesting
telegraph developments is the so-called Carrier Current System in
which multiplex operation is secured by the use of a number of
alternating currents of different frequencies and of resonant circuits
for selecting them at the line terminals. This system uses vacuum
tubes for generating, amplifying and rectifying the alternating
currents
and represents a radical departure in telegraphy. The circuits
are of high signal quality, very stable in operation and free from the
duplex balance difficulties of direct current systems. This system has
enabled the following communication facilities to be obtained
Fig. 11.—Telegraph Repeater for
Cable System.
commercially from a single
pair of open wires: Twenty
1-way carrier channels;
four 1-way direct current
channels; and one and
one-half telephone circuits
including the phantom. The
carrier telegraph circuit is
illustrated in fig. 12. The
terminal apparatus for one
2-way channel, which
repeats between the carrier
circuit and the direct
current extension circuit, is
mounted upon a vertical
panel similar in appearance
to that of the metallic
telegraph system. The same
sensitive relays are used in
both systems.
(d) Rotary Repeaters.—Success has been obtained with the use of rotary repeaters in connexion with telegraph circuits operated by the multiplex printer system. This type of repeater restores distorted line signals to their original form and has enabled printer circuits 3,000 m. in length to be operated successfully at high speeds.
(e) Fundamental Telegraph-Transmission Research.—Considerable attention has been given to the telegraph-transmission problem and improvements have been made in the methods and means for measuring distortion of telegraph signals. The fundamental transmission requirements for different classes of service have been more carefully enumerated and advances made in the design of artificial lines.
(f) Interference.—Advances have been made in minimizing interfering currents in telegraph circuits both from high-tension power lines and from neighbouring telegraph circuits. Means have been devised to overcome the effect of differences in ground potentials on grounded telegraph circuits. This arrangement introduces a counter-electromotive force which is automatically adjusted to neutralize the earth-potential difference between any two given points.
(g) Codes and Sending Machines.—Codes, abbreviations, typewriters and automatic sending machines are now widely used by operators to increase the capacity of manually-operated telegraph circuits. The automatic machine is merely a vibrating reed mounted in a convenient and portable manner, adjusted to vibrate at telegraph speeds and provided with contacts for controlling the telegraph circuit. A movement of the controlling lever in one direction causes the instrument to transmit a succession of dots, the number depending on the length of time the lever is thus held. A contrary movement sends a dash. This instrument permits higher speeds than are otherwise possible to be maintained with considerably less fatigue on the part of the operator. It may be readily connected with any ordinary telegraph circuit.
Codes and abbreviations for shortening messages are used especially in distributing news. The Phillips Code is one that has been generally adopted and an illustration of its use follows:—
Transmitted message:—
t potus wi ads cgs tsp q pip qsn.
This would be written by the receiving operator as follows:—
The President of the United States will address Congress this afternoon on the Philippine Question.
Many other schemes are used to save time and cost.

Fig. 12.—Terminal Circuit for Carrier Telegraph Channel.
General Bibliography. H. H. Harrison, The Historical Basis of Modern Printing Telegraphy (1915); A. C. Booth, Machine Telegraphy (1914); H. H. Harrison, The Story of the Keyboard Perforators (1917); Maj. O'Meara, The Various Systems of Multiple Telegraphy (1911); J. H. Bell, “Printing Telegraph Systems,” American I. E. E. (Feb. 1920); H. H. Harrison, “The Principles of Modern Printing Telegraphy,” Inst. E. E. (1915); D. Murray, “Press-the-Button-Telegraphy,” Telegraph and Telephone Journal (Nov. 1914-July 1915); E. H. Colpitts and O. B. Blackwell, “Carrier Current Telephony and Telegraphy,” American I. E. E. (Feb. 1921).
Miles of Telegraph Wire of the World—January 1 1910, 1914 and 1920
(Some of the figures for the most part those for small places not shown separately—are necessarily in part estimated.)
| Single Wire | |||
| Jan. 1 1910 | Jan. 1 1914 | Jan. 1 1920 | |
| Great Britain | 311,942 | 313,166 | 318,759 |
| Denmark | 8,048 | 8,191 | 8,500 |
| France | 379,888 | 381,000 | 715,468 |
| Germany | 388,412 | 459,811 | 486,714 |
| Italy | 126,505 | 129,500 | 208,210 |
| Norway | 13,120 | 13,211 | 16,195 |
| Sweden | 40,171 | 42,194 | 53,300 |
| Switzerland | 16,336 | 16,476 | 19,085 |
| Other countries in Europe | 826,730 | 929,072 | 930,000 |
| Total Europe | 2,111,152 | 2,292,621 | 2,756,231 |
| Japan | 97,300 | 106,946 | 127,000 |
| Other countries in Asia | 399,030 | 436,763 | 553,000 |
| Total Asia | 496,330 | 543,709 | 680,000 |
| Union of South Africa | 46,853 | 54,201 | 49,432 |
| Other countries in Africa | 110,000 | 122,159 | 140,000 |
| Total Africa | 156,853 | 176,360 | 189,432 |
| United States | 1,480,000 | 1,615,000 | 1,700,000 |
| Canada | 153,000 | 193,277 | 214,629 |
| Other countries in North America | 78,000 | 86,805 | 95,000 |
| Total North America | 1,711,000 | 1,895,082 | 2,009,629 |
| Total South America | 143,590 | 251,990 | 333,632 |
| Australia | 92,909 | 108,931 | 147,276 |
| New Zealand | 20,188 | 25,892 | 29,700 |
| Other countries in Oceania | 14,700 | 19,319 | 24,100 |
| Total Oceania | 127,797 | 154,142 | 201,076 |
| Total throughout world | 4,746,722 | 5,313,904 | 6,170,000 |
Note:—In the case of countries the boundaries of which have undergone change, the figures for each year represent the number of miles of telegraph wire within the boundaries of that year.
Telegraph wire used exclusively for railroad operation and not open to public use has been excluded wherever possible.
- ↑ These figures indicate the volume and page number of the previous article.